\ 公式LINE登録は完全無料 /
今すぐお友達になる公式LINE限定で、土木施工管理技士試験対策のプレミアム記事を公開中


学生今年初めて土木施工管理技士の試験を受けるけど不安
世間の声土木施工管理技士の第2次検定に合格できない
若手技術者経験記述が全然書けない
こんな悩みを解決します。
・合格できる経験記述論文を書くコツ
・経験記述を書くうえでやってはいいけない落とし穴
施工管理技士試験に合格するために避けては通れないのが、経験記述の論文です。
しかし、「作文なんて学校を卒業してからほとんど書いたことないよ」って方がほとんどでないでしょうか?
文章を書くことに苦手意識を感じている方も多いと思います。
実際、同じことを私も思っていました。
「文章が書けないから理系に進んだし、土建屋に文章力を求めるなよ・・・」
って思ってしましたね。
でも、正しい知識を学び、 きちんと対策をしたら、1回の受験で合格することができました。
まずは、ちょっとしたコツを抑えること。
その秘密を、本記事で詳しく解説していきます。
なので、これを読み終えれば、 合格できる経験記述を書くコツが理解できるので「自分も少し頑張れば合格できるかも」という気持ちになれたと思います。
だから、試験勉強に対して ”手ごたえ”を感じることができますよ。
執筆者
執筆者

『つちとき塾』管理人。準大手ゼネコンで土木現場監督として7年勤務し、道路土工や橋梁工事など総額200億円超の工事に従事。その後も建設業界で経験を重ね、土木施工管理技士の資格取得支援や多数のWEBメディアでの執筆活動を行っている。|著書『土木工事が一番わかる(仕組み図解)』

『つちとき塾』管理人。新卒で準大手ゼネコンに土木の現場監督として7年勤務。道路土工、PC上部工、橋梁下部工工事など受注金額合計200億円以上の工事に携わる。その後、転職を経て、建設業界関連で合計12年間働き、現在は「つちとき塾」を運営しながら、土木施工管理技士の資格取得支援や多数のWEBメディアでライターとして活動中。|著書『土木工事が一番わかる(仕組み図解)』


若手技術者経験記述論文を書いてみようと思うのですが、気をつけるポイントってありますか?
ぜねた独特な試験である経験記述論文も、ちょっとしたコツを抑えれば大丈夫です
土木施工管理技士の試験において、多くの方が”最難関”と感じるのが第二次検定の経験記述です。
以前は「出題される構成は毎年同じで、受験年度によってテーマが変わるだけ」と言われており、解答パターンの丸暗記が通用する時代もありました。
しかし、近年の試験(とくに令和6年度以降)では、経験に基づかない丸暗記の解答を防ぐための見直しが行われています。
新たに「施工計画」に関する設問が追加されたり、複数の管理項目に対して具体的な記述が求められたりと、より現場での実務経験と論理的な記述力が重視される傾向に変わってきている事実にご注意ください。
だからこそ、過去問の解答を1つだけ丸暗記するのではなく、ご自身の経験をさまざまな角度から整理しておく「事前の準備」が試験合格の最大のカギとなります。
ここをしっかり押さえておけば、どんなテーマが出題されても応用が利き、合格がグッと近づきますので一緒に勉強していきましょう。
まずは、経験記述を書くうえで押さえておくべきポイントを4つに絞ってお伝えしますね。
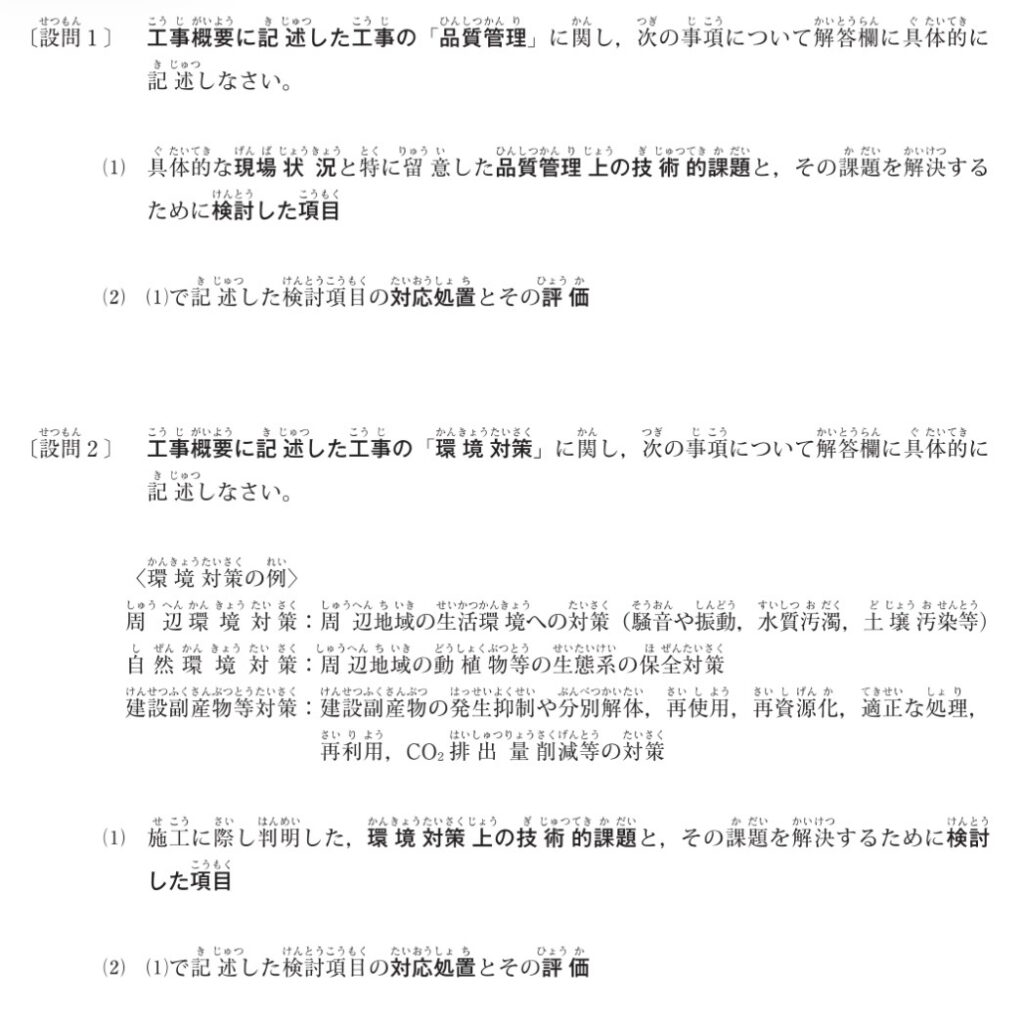
経験記述の問題には、「○文字以上で解答せよ」というような原稿用紙のような明確な文字数の指定(マス目)はありません。実際の解答用紙には、罫線(横線)だけが引かれています。
実際の問題は、以下のとおりです。


続いて、解答欄のイメージです。


令和5年度以前の土木施工管理技術検定における第二次検定の解答
※この解答は令和5年度以前の問題なので解答の行数は現在と異なるので注意してください
この解答欄の図を見ると、「文字の数も大きさも、回答者の自由」に思えるかもしれません。マス目がない分、自由度が高いのが記述式の難しいところですよね。
しかし、合格ラインに達する論文には、暗黙の「適切な基準」があります。
あくまで目安ですが、解答欄は最低でも最終行まで埋めるようにしましょう。
解答欄は最後まで埋める
また、1行の文字数は25〜30文字程度を意識してみてください。
(※ご自身の字のクセに合わせて多少前後しても大丈夫です)
これくらいの文字数に収めると、字が小さすぎず大きすぎず、適度な読みやすさを保つことができます。
実際に、余白が多すぎると「現場での経験や工夫の引き出しが少ないのではないか?」と採点者に不安を与えてしまうでしょう。
ぜねた経験記述の採点をするのは人間です。
パッと見たときに「この人は現場をしっかり管理できる、土木施工管理技士として信頼できる」と思ってもらえるような、丁寧で読みやすいレイアウトを心がけましゃう。
文字数が足りないからといって、わざと大きな文字で書いてスペースを埋めようとするのは、マイナスな印象を与える原因になるので避けて下さい。
解答は「丁寧」に書く
試験の解答は、丁寧な字で書きましょう。決して「綺麗な字」である必要はなく、「丁寧」であることが重要です。
試験の解答は自分が読むものではなく、採点者に読んでもらうための文章です。そのため、採点者がストレスなく読める字で書くことが大前提となります。
ぜねた字の綺麗さには個人差がありますが、丁寧に書くことは誰にでもできますよね。
第二次検定は時間に余裕があるため、焦って書く必要はありません。
なお、自分の字が丁寧に書けているかどうかは、一度第三者に読んでもらって確認することをおすすめします。客観的なアドバイスをもらうことで、自分の文字のクセに気づくことができるからです。
文字にクセがあったり、字を書くのが苦手だったりするのは仕方がないかもしれません。
しかし、経験記述の作文は「採点者に読んでもらう文章である」ということを常に忘れないようにしましょう。
合格する文章を書くためには、細部までこだわりましょう。
経験記述では 「です」「ます」調の丁寧な表現を使わないのが一般的です。
基本的には、 「~である」 「~だ」 「~した」 を使用します。
ぜねた断定の表現を用いることで、 説得力がある表現になりますよ
「誤字があると○点減点」 「漢字で書くべき文字をひらがなで書いたから○点減点」 という明確な基準は発表されていないので、わかりません。
しかし、知っている、わかっている漢字を間違えて減点になってしまうのは、もったいないです。
最後に、誤字や脱字がないか最後に読み返しましょう。
漢字がどうしても思い出せない場合、 最悪ひらがなでも可
試験を受けていると、どうしても漢字が思い出せない場合もあるかもしれません。
その時は、あきらめて”ひらがな”で書きましょう。
誤字があると減点の対象になるかもしれませんが、最後まで書き切ることが大切です。

若手技術者気を付けるべきポイントがわかったので、さっそく書いてみようと思います
ぜねたちょっと待ってください。合格できる論文を書くためには、3つの手順があります
経験記述論文を書く際の注意点として、いきなり文章を書こうとすること。
これは、最大の間違いです。
最短最短で合格できる文章を書くには、「読んで学ぶ」 「書いてみる」 「添削を受ける」 の3つの順番が必要です。
いきなり書き出すのはNG!!!!
それぞれ、 3つの手順について詳しく解説するので、最後まで集中して読んでもらえると、最短で合格できる論文を書く方法が理解できると思います。
まずは、他の誰かが書いた合格できた文章をたくさん読みましょう。
ぜねた文章をゼロから考えるのは絶対にやめてください
その状態からでは、 合格までに必要なクオリティを出すために、 多くの時間が必要になります。
まずは、合格に値する文章に触れることで、「ここまで書けば合格できるのか」 と基準がわかるようになります。
手間に感じるかもしれませんが、これが短時間で結果を出す秘訣です。
なお、【例文アリ】一級土木施工管理技士の経験記述!実地試験の解答例3種類の記事では、私が作成した経験記述の例を3つ紹介しています。
昨年のある1月で7,000名以上が参考にした大人気の記事です。
関連記事 【例文アリ】一級土木施工管理技士の経験記述!実地試験の解答例3種類

合格できる基準がわかったら、実際に文書を書いてみましょう。
| 項目 | 記入のポイント |
|---|---|
| 現場の課題と留意した課題 | ・工事の概要 (工事の全体像はどんなプレジェクトなのか、何を 造るのか、 現場の状況、 施工方法) ・工事が抱える技術上の問題点 (例: 安全 「開通している高速道路のすぐ横で作業 を行う現場」、品質 「盛土材の粒径が不ぞろいである」など) ・問題点から考えられる技術的課題 (安全 「開通している道路に影響をおよぼさないように、第3者災害を防ぐことが課題」、品質「不揃いな盛土材を使って締固め度を確保することが課題」) テーマに沿った課題を書くこと |
| 検討した項目 | ・課題のために考えた手段 検討項目、検討理由、検討内容を含めて記載する 検討案を具体的に書く(実施したことではない) |
| 対応処置 | ・検討した内容に対する対応処置 どのように現場で実施したのか どのような点に留意したのか ・結果 実施した結果、課題を解決できたかどうか |
具体例については、先ほど解説した記事を参考にしてくださいね。
経験記述を合格できる基準の文章にするためには、絶対に避けては通れない工程が「添削をしてもらう」ということ。
合格した人は100%経験記述論文の添削を受けています。
私もそうですし、私の周りの会社の人もそうです。
ぜねたこれは、ほぼ100%といっていいほど、みんな誰かしら第三者に文章を見てもらっています
自分が良いなと思う文章でも、他の人がみると、 また違った意見をえることができます。
合格を目指すなら”必ず”添削を受けましょう
とはいえ、「文章を見てもらいたいけど、 周りにいい人がいない・・・」という方がいらっしゃるかもしれません。
そんな方におすすめなのが、 独学サポート事務局の 「経験記述の添削サポート」 です。
なお、独学サポート事務局って口コミや評判良くて、実績もすごいけどどうなの?実際に利用した結果 【論文の代行は効果アリ】の記事では 独学サポート事務局の口コミを紹介しています。
毎年大人気で、 令和5年は9月頃には売り切れているので迷っている方はお早めに申し込んでください。
✅独学サポート事務局の口コミや評判を解説
関連記事 独学サポート事務局って口コミや評判良くて、実績もすごいけどどうなの?実際に利用した結果 【論文の代行は効果アリ】


若手技術者書こうと思ったんですがいくつか質問があります
ぜねた真剣になればなるほど、いろいろと疑問が出てくるはずです。 すべての疑問にお答えしますね
最後に、経験記述を書くうえで「よくある質問」についてお答えします。
ここまで読んでいただいた方の中には、経験記述論文について真剣であれば疑問が浮かびますよね。
少しでも疑問がある方は、 しっかりと疑問をつぶして試験の勉強に集中しましょう。
一夜漬けで合格するのは無謀です
結論から言うと、一夜漬けや事前の準備をせずに試験に望んでも確実に合格はできません。
なぜかというと、その場で考えたような論文では合格できないからです。
合格するためには、合格できる基準に達している論文をしっかりと準備する必要があります。
ぜねた特に添削を受けて、第三者の意見を取り入れる工程が必要不可欠です。
合格できる論文をしっかりと事前に準備し、それを何度も書いて覚えないと合格することは難しいと言えます。
私も先輩が考えた論文をもらい、 実際に書いてみて、会社が用意してくれた添削サービスを受けて、文章をブラッシュアップしました。
その結果、一回の受験で合格することができたのです。
だからこそ、 一夜漬けでは合格できないと言い切れます。
なお、一夜漬けでは合格できない理由については、2級土木施工管理技士技術検定試験に一夜漬けで挑むとどうなるの?【合格はムリ】の記事で詳しく解説しています。
✅土木施工管理技士技術検定試験一夜漬けで無理な理由を解説してます
関連記事 2級土木施工管理技士技術検定試験に一夜漬けで挑むとどうなるの?【合格はムリ】

合格できるのかもしれませんが、推奨はしません。
ネットに出回っている模範解答や、参考書の数、資格取得スクールの数を考えると、すべての例文をチェックできているとは考えにくいです。
しかし、 丸写しするメリットに比べてデメリットの方が大きいと考えます。
実際、 デメリットは以下のとおりです。
丸写しのデメリット
・合格できない可能性もある
・自分で経験したことでないと文章を覚えにくい
・合格しても最悪、 取消になる可能性がある
詳しい解説は、1級土木施工管理技士の技術検定で経験記述を丸写ししても大丈夫?【おすすめしない理由】の記事で解説しています。
✅経験記述作文の丸写しをおすすめしない理由
関連記事 1級土木施工管理技士の技術検定で経験記述を丸写ししても大丈夫?【おすすめしない理由】

国家資格なので簡単とは言えませんが、他の国家資格に比べて難易度は低く合格率は高いです
国家資格である1級土木施工管理技士の資格ですが、試験はそれほど難しいとは言えません。
理由としては、以下のとおり。
・合格率が高い (第一次検定で約60%、 第二次検定で約37%)
・試験問題に明確な傾向がある (過去問参照)
第一・二次検定ともに合格率は、 他の国家資格に比べて非常に高いです。 第二次検定についても、 過去の傾向を踏襲した問題が出題されます。
ぜねたいきなり難しい問題が出ることはありません。
第二次検定対策に合格したいなら、 経験記述の対策が9割です。
実際、 経験記述も出題される問題には明確な傾向があり、しっかりと準備をすれば合格は難しくありません。
実際に、 残業を月80時間くらいやっていて、月の休みが5日の私でも1回の受験で合格することができました。
第1次検定も含めた土木施工管理技士の試験の難易度については、土木施工管理技士の試験って難しい?難易度はどれくらい?【結論:難しくない】の記事で詳しく解説しています。
✅土木施工管理技士試験の難易度を実際のデータを交えて徹底解説
関連記事 土木施工管理技士の試験って難しい?難易度はどれくらい?【結論:難しくない】

土木施工管理技士試験における経験記述論文の書き方のコツを解説しました。
・「文字は大きすぎず小さすぎず」「丁寧に書く」「口調と文末は統一」「誤字・脱字に注意」
・最短最速で合格できる論文を書くには、「読んで学ぶ」「自分で書いてみる」「添削を受ける」の3つ
・一夜漬けは無理だが、事前の準備をしっかりすれば難易度は決して高くない
自分も少し頑張れば合格できるかもという気持ちになれたと思います。
そのほかに、疑問点や質問したいことがある方は、 コメント欄でお気軽に質問ください。私の方で答えられることは、なんでも回答します。
また、
「公の場で質問するのはちょっと..」
という方は、 公式LINEの方からお気軽にお問い合わせください。今なら何でも、質問にお答えしようと思います。

\ 無料プレゼント配布中 /
質問が多くなりすぎましたら、 急遽とりやめにするかもしれませんので、ご了承願います。
この記事が気に入ったら
フォローしてね!
『つちとき』にコメントする